新闻

NEWS

科目三的出处 跑过全国最火的科目三

2026-01-16 12:07 396803

一、科目三的出处

1、答:“科目三”从广西传出来,

2、科目三舞蹈是一种独特的舞蹈形式,起源于广西地区,它结合了传统舞蹈和现代流行元素,给人一种热情奔放的感觉。广西科目三舞蹈在大陆的流行已经有一段时间了,不仅在社交平台上走红,也成为年轻人们追求时尚的代表。

二、小杨哥跳科目三用的什么歌曲

1、 小杨哥在跳科目三时使用的歌曲并非公开透露,但根据他的演艺风格和热门歌曲的选用,可以推测他可能会选择一些热门流行歌曲,如华语乐坛的流行曲目或抖音热门神曲。

2、而在训练科目三时,通常会选用一些富有节奏感、鼓舞士气的歌曲,以提高学员的兴奋度和专注力。不过,具体歌曲仍需根据小杨哥的现场表现和训练需求来确定。总之,小杨哥在科目三训练中选用了一首具有激励作用、旋律欢快的歌曲,为训练氛围增色不少。

跑过全国最火的科目三

三、科目三的梗是怎么来的

科目三梗的起源可以追溯到2010年左右,当时中国大陆地区的驾驶证考试制度进行了改革,增加了道路驾驶技能考试。由于科目三考试涉及实际道路驾驶,因此对于许多考生来说,难度相对较大。

四、现在流行的科目三是啥

1、科目三是指机动车驾驶员考试中的道路驾驶技能测试,它是考生获得驾驶证的必要环节之一。科目三主要考察考生在道路上的真实驾驶技能,包括驾车起步、通过路口、超车、掉头、泊车、夜间行车等多个环节。由于科目三测试内容实用性强,在很多地方考试难度较大,因此也成了一个热门话题。

2、考生需要精通道路交规,掌握安全驾驶技能,并且在道路上保持高度警觉,才能顺利通过科目三测试。

五、科目三什么时候火的

1、科目三要等考生在上车做好一切准备工作,等到考官通知打火才可以打火。

跑过全国最火的科目三

2、科目三包括道路驾驶技能考试和安全文明驾驶常识考试,是机动车驾驶证考核的一部分,是机动车驾驶人考试中道路驾驶技能和安全文明驾驶常识考试科目的简称。

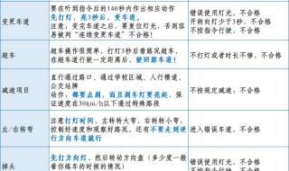
3、科目三的道路驾驶技能考试内容一般包括:上车准备、灯光模拟考试、起步、直线行驶、加减挡位操作、变更车道、靠边停车、直行通过路口、路口左转弯、路口右转弯、通过人行横道线、通过学校区域、通过公共汽车站、会车、超车、掉头、夜间行驶。

猜你喜欢

扫描二维码

手机扫一扫添加微信

010-88888888 扫描微信 99999999